| Image: 5th Cell Media/Warner Bros. |
De laatste algemene opdracht – geen zorgen, de Public Stack Scan komt er nog aan – is een feit, en dat was best een flinke onderneming. In twee weken zowel economie als design behandelen om het vervolgens te combineren is voor mij als Creative Business-student niet bepaald nieuw, maar het was wel even schakelen na de vorige paar weken. Enfin, ik heb met Laurens, Yentl en Lars wel iets moois neergezet, al zeg ik ‘t zelf.
Proces
Allereerst, zoals gebruikelijk is: het proces zelf. Sommige aspecten zullen niet ontzettend veel duiding van mij krijgen omdat ze onderverdeeld zijn onder verschillende groepsleden, maar ik zal er toch het één en ander over delen. Dit was de algemene taakverdeling, zoals die ook in het eindproduct staat:
| Dunke | Yentl | Laurens | Lars |
|---|---|---|---|
| Onderzoek/Concepting/Ideation | Gros van het onderzoek | Onderzoek/Ideation | Onderzoek en concepting in Week 1 |
| Interview | Interview | Concepting | |
| Business Model | Concepting/Ideation | Conceptuitwerking | |
| Video | Presentatie/Business Model Canvas maken | Visuals en flowchart maken |
Research
We hebben als groep de basis gelegd voor ons research, wat vervolgens grotendeels door Yentl is aangevuld. Ons designdocument – zie het als een soort syllabus met al ons materiaal – staat hieronder, waarin ook de topiclijsten en resultaten van onze interviews te lezen zijn. We hebben namelijk een nieuwsmaker in de entertainment-branche gesproken, en iemand die daar juist van gebruik maakt, om zo een divers beeld te scheppen.
DesignwekenDe nieuwsmakers en hun wensen zijn dan ook zorgvuldig onder de loep genomen, maar ook hebben we de hieronder staande stakeholder-analyse gemaakt om in kaart te brengen waar verschillende groepen in de nieuwswereld baat bij zouden hebben binnen ons concept.

Poster en presentatie
Yentl heeft de werkelijkwaar prachtige poste hieronder gemaakt voor de afsluiting van week 1, waarin we de belangrijkste bevindingen van ons onderzoek al wat bij elkaar hebben verzameld en uitgebeeld. Ook de hieronder te vinden poster is haar creatie, met input van ons allemaal over onze respectievelijke onderdelen.

Ideation en concepting
Om op het uiteindelijke concept te komen hebben we een aantal manieren van Ideation toegepast, zoals de acht-minuten methode. Ook moedigde ik ons aan om te kijken naar andere websites, en wat we wél zien werken in de nieuwsvoorziening. Hoe kunnen we dit dan gebruiken in ons concept, vroeg ik mij af. Zo keek ik graag naar een website als The Verge, en de manier waarop zij soms korte berichten plaatsen met een directe bronvermelding. Dat werkt snel en soepel, dus vormde het ook een idee voor de werking van Popcorner.
Business Model
Het Business Model Canvas hebben we op basis van ons concept uitgewerkt, waarna ik ons algemene businessplan in elkaar ben gaan draaien – te vinden in het onderstaande pdf. Daarvoor deed ik onderzoek naar verschillende manieren van websites financieren, ook buiten wat ik al heb opgepikt tijdens mijn werkzaamheden bij Power Unlimited. Ook werd ik gefascineerd door het toezicht-onderdeel van dit model. Het is iets waar ik eerder nooit heel erg over nadacht, maar wel een logische toevoeging aan het plan vormt.

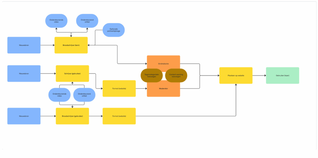
Visualisatie
Hieronder staan de visualisaties die Laurens heeft gemaakt om te laten zien hoe het schrijven en publiceren van een artikel er daadwerkelijk uitziet. Gemaakt op basis van de ideation en concepting-ideeën die we de wereld ingeslingerd hebben, en hij heeft er zelf nog wat mooie dingen aan toegevoegd als de Reminder.




Video
De video was mijn pakkie aan. Al vrij vroeg in het proces had ik een idee voor het format en haakje, dat ik door middel van de storytelling-les nog wat kon aanscherpen. De ‘Why’ formuleren gaf mij direct een idee voor hoe ik mijn kat – Bingo, de echte ster hier – in de video kon verwerken. Dat was immers altijd al het idee, mensen houden van katten. Verder kon ik gewoon mijn eigen snappy en over-de-top stijl toepassen aan het script, met een paar visuele elementen ter ondersteuning, om zo een duidelijk doch informatief filmpje over Popcorner te maken.
Reflectie
Poeh, als ik iets heb geleerd in deze afgelopen twee weken is het wel dat Laurens op zich best een
okay gozer is. Nee hoor, dat wist ik al geruime tijd, maar ik moet de grap gaande houden. Zonder
gegrol: dit project kwam redelijk overeen met wat ik vrij geregeld al doe op Creative Business. Het
Onderzoek, Concepting en Ideation-riedeltje was me best wel bekend, alleen is het nu in een
stroomversnelling beland. Wellicht dat ik daardoor nogal wat meer stress had dan nodig was – je
kunt nu eenmaal niet zoveel doen in twee weken als in tien. Het duurde even om dat te realizeren
en accepteren, maar toen dat eenmaal gebeurde vond ik er wel weer plezier in. Ook niet verkeerd!
Ondanks dat ik het ‘format’ van dit soort opdrachten inmiddels wel kan dromen, kwamen er hier
nog wel een paar interessante inzichten naar boven. De Why, How, What-methode om de kern van
je bedrijf/concept te bepalen bijvoorbeeld, gaat me geheid helpen wanneer ik in de toekomst met
concepten moet komen. Ook de les met Marleen was enorm inzichtelijk, daar heb ik veel notities uit
gehaald. Vooral de aansprakelijkheid van platformen rondom de content van gebruikers was een
interessant punt dat we mijner inziens ook op zekere hoogte in ons concept hebben verwerkt. Al
met al: trots!

Relevantie van de Public Stack
Wat ik interessant vind aan de werking van deze twee weken is dat ze zowel geheel losgetrokken als intrinsiek verbonden voelen aan de Public Stack. In essentie ben je voor het economie-gedeelte immers gewoon een business plan aan het maken, wat ik gebruikelijk zonder sterke invloeden van ethiek, ict of het recht doe bij mijn opleiding. Geen zorgen, ik houd daar wel rekening mee, maar dit is de eerste keer dat dit allemaal in samenspel is in mijn hoofd. Hoe maken we een inclusief design? Hoe zorgen we ervoor dat iedereen weet waar die aan toe is bij het schrijven voor Popcorner? Hoe betalen we onze schrijvers, hoe houden we de website draaien, en waar halen we het geld daarvoor vandaan? Hoe laten we onze waarden doorschijnen in de manieren waarop we geld verdienen, zodat onze content en open insteek niet wordt tegengesproken? Dit zijn het soort vragen waar ik me mee bezig heb gehouden, wat van economie en design in mijn hoofd een soort laatste kink in de kabel vormt om recht te maken. Leuk!
